Instance Verification Kit (IVK)
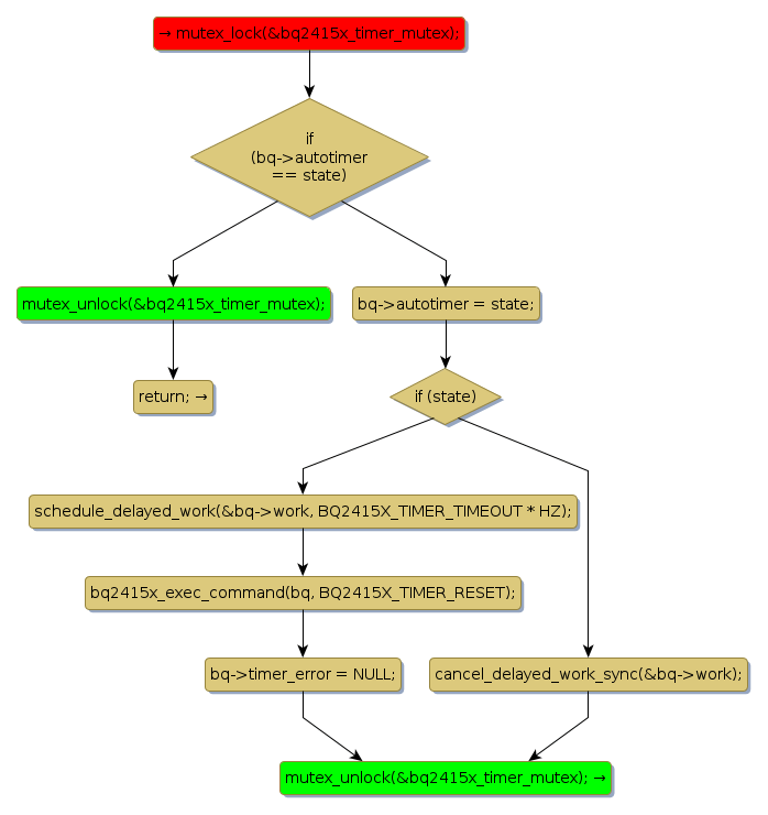
mutex lock @ [20976+33+/linux-3.19-rc1/drivers/power/bq2415x_charger.c]
Instance Signature: bq2415x_timer_mutex
|
The Matching Pair Graph:
|
|
Function Name
|
Control Flow Graph (CFG)
|
Events Flow Graph (EFG)
|
Source Correspondence
|
|
bq2415x_set_autotimer
|
|
|
[20913+21+/linux-3.19-rc1/drivers/power/bq2415x_charger.c]
|